张呈栋被俱乐部重罚5万 张呈栋遭遇“三停”为情绪失控买单
青岛西海岸在中超联赛第27轮坐镇主场迎战上海申花,这场比赛青岛西海岸以1-2输球。对于目前处于联赛中游没有保级也没有成绩压力的青岛西海岸而言,他们并没有多大的压力。只是这场比赛的输球方式还是令外界多有言论,张呈栋本场比赛因情绪失控被俱乐部重罚5万,遭遇三停的他为自己的不冷静和不理智买单。

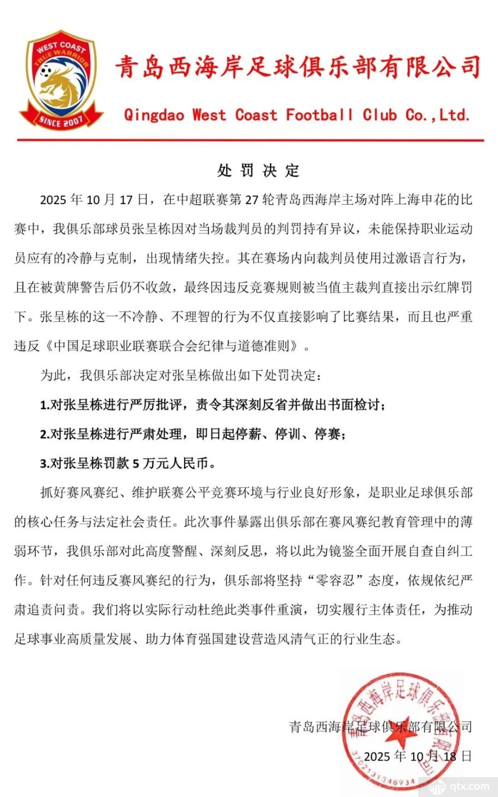
张呈栋被俱乐部重罚5万
根据青岛西海岸官方发布的声明显示,张呈栋严重违反中国足球职业联赛联合会纪律和道德准则,他在本场比赛中言语激动,获得黄牌的情况下情绪仍没有得到控制带来了比赛结果的直接影响,俱乐部也因此对他进行三个方面的出发,包括批评、三停及罚款。
张呈栋与边裁发生矛盾是在比赛上半场即将结束的时候,当时他就吃到黄牌一张。但这张警告黄牌并没有让张呈栋冷静下来,即使队友在一旁劝告,张呈栋依然没有停止喋喋不休。从黄牌到红牌,张呈栋也直接遭遇了被罚出的更严厉惩罚。要知道当时青岛西海岸本来就少一人迎战,而他又因此被罚下场,球队迎战的人数最终也只剩下9人对阵上海申花11人,最终青岛西海岸1-2不敌上海申花输球。青岛西海岸直接送给上海申花三分,后者与榜单第1的上海海港队也直接只相差三分,他们始终保持争冠的希望。只是青岛西海岸本场比赛以如此不可思议的方式输球,外界对此还是多有说法的。张呈栋本场比赛的闹剧带给他的负面影响不用多说,他也为此付出了极大的代价。
本站声明:以上部分图文来自网络,如涉及侵权请联系平台删除
暂时没有评论!
推荐阅读
-
中超青岛西海岸1-1天津津门虎 黄嘉辉首开纪录 内尔松-卢斯扳平
北京时间5月5日19:00,中超第10轮继续进行,青岛西海岸主场对阵天津津门虎。上半场戴维森失点,黄嘉辉头球首开纪录,内尔松-卢斯扳平。下半场阿齐兹中框。最终天津津门虎客场1-1战平青岛西海岸。青岛西 -
据多位国内媒体人透露,青岛西海岸主帅郑智在中超第9轮客场1-1战平山东泰山的比赛中,因为情绪失控辱骂裁判,极有可能面临中足联追加处罚。
-
北京时间5月1日19:35,中超第9轮继续进行,山东泰山主场对阵青岛西海岸。上半场梅米舍维奇打破僵局。下半场泽卡劲射扳平比分,郑智辱骂主裁判染红。最终,山东泰山主场1-1战平青岛西海岸。山东泰山1-1
-
山东泰山将在5月1日晚7点35分主场迎战青岛西海岸,这场比赛不仅是中超第9轮的焦点战,更是齐鲁德比的延续。
-
北京时间4月26日19:00,中超第8轮继续进行,重庆铜梁龙主场对阵青岛西海岸。阿齐兹破门帮助西海岸首开纪录,杜月徵扳平比分。最终,重庆铜梁龙主场1-1战平青岛西海岸。重庆铜梁龙1-1青岛西海岸比赛进2026-04-26 21:21
-
4月26日19:00,中超联赛第8轮,重庆铜梁龙将在主场迎战青岛西海岸。本场比赛不仅是一场常规对决,更是升班马铜梁龙延续不败势头的重要考验。
-
北京时间4月22日19:35,中超第7轮继续进行,青岛西海岸主场对阵河南队。上半场阿卜杜肉苏力射门击中门楣。下半场阿齐兹远射造险。最终,青岛西海岸主场0-0闷平河南队。青岛西海岸0-0河南队比赛进程第
-
北京时间4月17日19:00,中超第6轮继续进行,青岛海牛主场对阵青岛西海岸。本场比赛两队都未能攻破对手的大门,叶博亚进球被吹,李昊贡献神扑。最终,青岛海牛主场0-0闷平青岛西海岸。青岛海牛0-0青岛
-
中超青岛海牛VS青岛西海岸前瞻 西海岸赛季至今三场客场未尝胜绩
北京时间4月17日19:00,2026赛季中超联赛第六轮赛程继续展开争夺,青岛海牛将坐镇主场迎战青岛西海岸,比赛地点为青岛青春足球场。中超青岛海牛VS青岛西海岸前瞻青岛海牛分析:青岛海牛新赛季开局负分


